阻燃面料网,免费提供专业的阻燃面料产品、资讯、知识、供应商、生产厂家等等

阻燃面料网

您现在的位置是:首页>阻燃面料技术

阻燃面料技术

化纤仿真丝织物设计与生产工艺要点

城南二哥2021-03-15 09:53:54阻燃面料技术916来源:阻燃布料_阻燃面料网
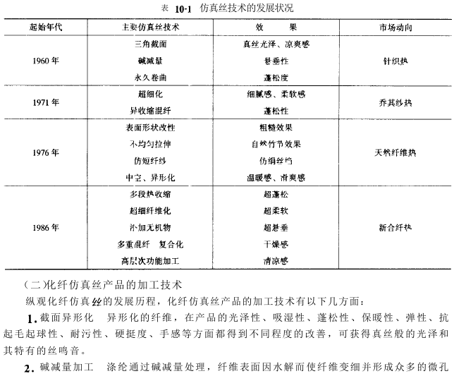
蚕丝被誉为纤维中的女王,说明它具有很多优秀的性能。仿真丝的目标,就是用人工手段使纤维具有真丝的优良特性。 为此,应首先知道蚕丝的结构性能特点。 一、蚕丝的结构及性能 蚕丝是一种蛋白质纤维,由蚕茧缫制而成,它是天然纤维中唯一的长纤维。 蚕丝横截面为圆角三边形,纵表面呈不平滑的树枝状,蚕丝的轻柔光泽与纤细质感,主要来源于它的截图形状:丝的平均纤度约为1~1.5dtex,使其布料具有优良的悬垂性与柔软感;蚕丝还具有良好的力学性能,强度达3.0~3.5dN/tex,伸长15%~25%,杨氏模量高达6860~9800N/mm2,在天然纤维中仅次于麻:吸湿率为10%~12%,且上色性能好,有深层的色感。 蚕丝也有缺点,如其耐光性较差,在日光照耀下易泛黄,并使强度下降;在保存过程中易霉变与虫蛀;穿着过程中易起皱与产生汗渍、水印。 二、仿真丝技术的进展 真丝布料具有优美的外观,珍珠般轻柔的光泽,鲜亮的发色效果,且手感柔软,风格爽滑,丝呜优雅,穿着舒适,成为人们仿效的模范。但其缺点抑制了人们对真丝面料的需求,也影响了丝绸工业的进展。 近几十年,高分子单体合成的化纤大量进入纺织原材料市场。因其原材料丰富,价格廉价,在保持其优良的物理机械性能基础上开辟具有真丝绸风格的产品(即化学纤维仿真丝产品),既可大大改善化学纤维的使用性能,也为工作装织物开发了一个广阔的乾坤。 (一)化学纤维仿真丝产品的进展历程 从1960年起,国外一些纤维创造厂就着手进行化学纤维仿真丝产品的研究。经过几十年的探究取得了丰硕的成果,国际市场上涌现出形形色色的化学纤维仿真丝产品。国外化学纤维仿真丝产品已经历了3个阶段,现已进入第4个进展阶段,仿真丝的进展过程如表10-1所示。
AAANHJJGHSFW

发表评论

评论列表(0人评论 , 916人围观)
☹还没有评论,来说两句吧...
Baidu
map