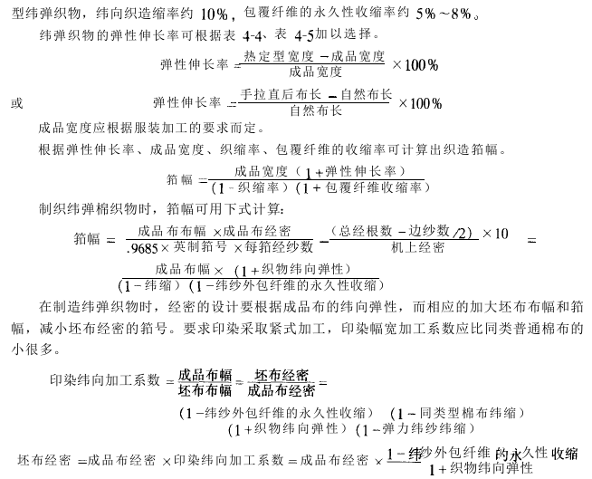
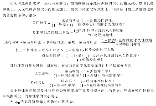
弹力织物主要结构参数设计
一、弹力布料设计小心事项 (1)产品规格设计除了使布料达到所需的风分外,还决策着布料经纬向所能得到的弹性。设计时首先要明确面料用途,确定布料所需的经纬向弹性大小,综合考虑原材料、线密度、组织、密度,以及纺纱线中氨纶牵伸倍数、氨纶含量、捻度等因素。 (2)经纬纱均采纳氨纶混纺化纤织物纱。由于氨纶归缩率的存在,实际上布料中的纺纱线处于一个不稳定的力学平衡状态,任何方向的弹性变幻,均会影响到另一方向的弹性。因此设计时应使经纬向弹性平衡。 (3)在张力松弛状态下氨纶丝的归缩,会导致面料经纬向下机后以及染整过程中产生较大的收缩。因此在工艺计算时要根据成品经纬向弹性大小加大筘幅与整经长度,并相应调整另外数据。




(一)面料组织的选择 布料组织直接影响布料的外观效应,其浮长线的长短直接影响面料的丰满程度与弹性。 试验证明:布料组织及密度是影响布料经纬向弹性的重要因素,纺纱线上的交错点越少(纺纱线浮长越长)、纱和纱之间的间隙越大(纺纱线密度越小),则面料弹性收缩程度越大,表现为布料的弹性伸长率大。 为使布料布面平坦,组织的选择应完可能使同一系统纺纱线上的交错点数相等,且浮长不宜过长,以小于或等于3根为好,这将有利于发挥弹力布料的弹性伸长率。如,可采纳方平、2/2斜纹、平纹、3/1斜纹、3 1/1 1变幻斜纹等。 (二)经纬密度的选择 经纬密度是决策产品外观、厚度、分量、弹性、手感的重要因素,尤其是弹性布料,直接影响到布料的有效宽度与缩率。密度过大,则面料过板过硬,影响舒适性;密度过小,则布料归缩过大,布料的尺寸稳定性差。如何解决这一关键性的问题,重要的原则是本色棉布的经纬密度要根据弹性伸长率或有效宽度的变幻而对成品的经、纬密度作相应的改变。假如本色棉布密度过大(经弹布料主要是纬密,纬弹布料主要是经密),则布料在湿热加工中无收缩的余地,而得不到预计的弹性伸长率与手感;但密度过小,也会影响布料的内在质量。 密度的设计和面料在各加工工序中的收缩有关。但影响收缩的因素颇为复杂,和外包纤维的种类、纺纱线线密度、纺纱线捻系数、面料组织、结构以及各道工序的工艺参变数均有关。 因此,应经过试织后确定整经长度、有效宽度、筘幅、经密、纬密等设计计算数据。在机密度到成布密度的变幻可用经密增长率或纬密增长率表示。




AAAVBJYTUJGHNH

发表评论