MDY—型液压棉花打包机 常见故障处理
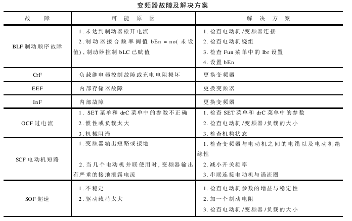
1.处理故障的要点 (1)熟悉打包机每个开关的位置和作用。 (2)熟悉打包机每个工作机构的工作步骤。 (3)把握打包机每个工作步骤中电磁铁的得电节拍表。 (4)把握插装阀阀芯开启和关闭的操纵原理。 (5)把握MDY—400型打包机的液压原理,了解某一具体操作中,哪些阀芯必须关闭,哪些阀芯必须开启。假如该关闭的阀芯不能尽全关闭,该开启的阀芯不能开启,必然造成油流走向错误,浮现液压故障。 (6)发生故障时,不能单纯查寻插装阀部分。故障还有可能涉及机械上的卡阻、电气部分的故障以及其他液压元件的故障。因此,发生故障时,必须全方位、仔细地检查,分清故障的类型(先机械、电气,后才是液压),才干迅速排解故障。排解液压故障的过程中,切忌将物件装错或装反。否则,不但排解不了故障,还会使故障变得难以推断。 2.排故过程和办法 排故过程普通遵循先机械后电气,后液压的顺序。机械方面检查有无卡阻、变形、开裂、磨损。电气方面可通过把握PLC模块指示灯的输入输出情况,知道MDY—400型打包机某工作机构的工作条件,对比所需工作条件进行查寻,分析浮现的问题。通常的过程是检查各电动机运转是否正常,电动机操纵器、爱护器是否正常,各开关工作是否正常,接线是否良好,有无错误。还要检查各先导阀、压力继电器工作是否正常,接线是否良好,有无错误以及各先导阀得电是否符合节拍。 液压方面,任何液压工作机构动作浮现异样,均需首先检查供油压力是否正常。其次检查先导阀和操纵油路。插装阀的大部分故障均和先导阀与操纵油路有关,因此,检查先导阀与操纵油路十分重要。后检查阀芯、阀套,查瞧有无卡阻、磨损、损坏。 对于液压故障,应熟悉把握液压原理图,根据液压原理图下面的各工作步骤的节拍表进行处理。浮现液压故障时,还需小心油泵休闲副是否磨损或失效(修理或换新),油箱油位是否太低,油泵吸油量是否不足(加干净油至要求量),油缸是否内泄(更换油封)等。 3.通过能手诊断系统解决问题 打包机自动运行时,若浮现错误或故障,普通正在工作步骤的方框以红色闪烁,在流程图的左面中间有一方框,上面有文字:报警画面,点击进入。界面标题为:报警记录。点击浮现的报警记录条,就会浮现一解决界面。操作者应熟悉并应用该功能进行打包机的日常维护及故障处理。故障解决结束后,通过左上角的返归箭头返归,即退出报警处理界面。 变频器诊断流程图如图12-7所示,变频器诊断系统图如图12-8所示,变频器的故障及解决方案见下表。




AAAE4T45UY75T

发表评论