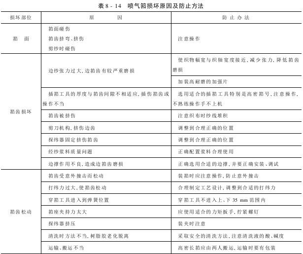
您现在的位置是:首页>阻燃资讯中心 阻燃资讯中心 喷气筘损坏的部位原因及防止的方法 城南二哥2022-12-30 14:23:06阻燃资讯中心546来源:阻燃布料_阻燃面料网 喷气筘筘齿与经纱磨擦造成的磨损属于正常的磨损,但有相当一部分是属于不正常情况产生的损坏、磨损,产生的原因及防止的方法见表8-14。 AAA复合面料网4353466DG 发布的有些文章部分内容来源于互联网。如有侵权,请联系我们,会尽快删除。本文仅代表作者观点,不代表本站立场。 本文地址://m.abuqiu.com/post/14962.html 上一篇:运动腕表推荐|卡西欧G-SHOCK系列 下一篇: 广西蚕桑产业集群入选农业产业融合发展项目创建名单 相关文章 中效袋式空气过滤器在HVAC系统中的高效应用分析 中效袋式空气过滤器对室内空气质量的提升效果研究 中效袋式空气过滤器在制药洁净室中的关键作用 中效袋式空气过滤器阻力特性与能耗关系探讨 中效袋式空气过滤器在数据中心空调系统中的部署实践 中效袋式空气过滤器容尘量与使用寿命优化策略 中效袋式空气过滤器在食品加工车间空气净化中的应用 中效袋式空气过滤器结构设计对过滤效率的影响 发表评论 取消回复 提交评论 评论列表(0人评论 , 546人围观) ☹还没有评论,来说两句吧...
发表评论