梭子调配
城南二哥2022-12-29 12:29:51阻燃资讯中心504来源:阻燃布料_阻燃面料网
在编制钢板链之前,首先要进行梭子的配置工作,就是将各种纬纱的梭子配置在梭箱中的初始位置,然后再按照梭子调配图编制梭箱链。梭子调配的内容包括:
(1)将载有各种纬纱的梭子,配置在两侧梭座的梭箱内,这一工作称为梭子配置。
(2)按照纬纱配色循环规定的各种纬纱引纬顺序和次数,画出标明引纬方向和梭箱变换情况的梭子调配图。
进行梭子调配应遵循以下一些原则:
(1)使用次数多的,是梭座上边的梭箱,可以使筘座重心下降,织机运转比较平稳。
(2)梭箱的变换尽可能循序(如1与2、2与3、3与4之间交换),以免由于梭箱的间跳变换(如1与3、1与4、2与4之间交换)引起织机有较大的振动.这不利于织机的高速运转。有时梭箱的间跳变换不可避免。但应尽量减轻梭箱间跳变换的程序,也就是尽量不用1与4的变换。
(3)为了防止污染纬纱,应尽量把浅色纬纱的梭子放在第1梭箱或第2梭箱。而深色纬纱的梭子则放在第3梭箱或第4梭箱。
(4)强捻纬纱或结子纬纱,好配置在第2梭箱或第3梭箱;如果纬纱配色循环中打两种结子纱。则应间隔配置在梭箱中,以防止纬纱相互纠缠,并避免将不应织入的纬纱带入梭口。
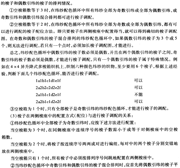
以上原则列单侧多梭箱和双侧多梭箱都适用,对于异升降式双侧多梭箱织机,不是任意一个纬纱配色循环或梭子在两侧梭座上任意配位都能进行梭子调配。也就是说进行梭子调配是有条件的。
所谓能进行调配,即在整个调配过程中,每种纬纱的梭子都有适当的梭箱被其利用。并且当所有的梭子都已回到各自原来的梭箱时,恰好完成几个(正整数)纬纱配色循环。能进行梭子调配,说明具有这种纬纱配色循环的织物,能在某一特定的织机上织制。相反,不能进行梭子调配,就是不能在织机上进行织造。织物能否在织机上织造,还需满足以下几个条件:




发表评论