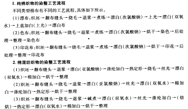
您现在的位置是:首页>阻燃资讯中心 阻燃资讯中心 棉织物的染整工艺流程 城南二哥2022-12-28 14:58:25阻燃资讯中心489来源:阻燃布料_阻燃面料网 棉织物的染整工艺流程根据织物的原料、经纱上浆用料、品种组织规格、产品风格要求和染整设备条件等因素而决定。 AAA功能性面料网JYUIYFHGE 发布的有些文章部分内容来源于互联网。如有侵权,请联系我们,会尽快删除。本文仅代表作者观点,不代表本站立场。 本文地址://m.abuqiu.com/post/13218.html 上一篇:棉织物的原料和纱线 下一篇: 新疆棉花进入大规模采收期 机械化采收率将达80% 相关文章 中效袋式空气过滤器在HVAC系统中的高效应用分析 中效袋式空气过滤器对室内空气质量的提升效果研究 中效袋式空气过滤器在制药洁净室中的关键作用 中效袋式空气过滤器阻力特性与能耗关系探讨 中效袋式空气过滤器在数据中心空调系统中的部署实践 中效袋式空气过滤器容尘量与使用寿命优化策略 中效袋式空气过滤器在食品加工车间空气净化中的应用 中效袋式空气过滤器结构设计对过滤效率的影响 发表评论 取消回复 提交评论 评论列表(0人评论 , 489人围观) ☹还没有评论,来说两句吧...
发表评论