阻燃资讯中心 第3165页
-
绞边机构
无梭织机多数面料为毛边布料。 在织毛边面料时,绞边机构是不可缺乏的。因为布料的两侧为毛边时,边上的经纱简单脱落。绞边机构的作用就是在每一次引纬后使纬纱被绞边纱缠绕,绞边纱夹持着纬纱,以预防边上的经纱脱落。 喷气织机采纳的绞边方式主要有:行星绞边,纱罗绞边。折入边装置是用于织光边的装置。 1.行星绞边 是因为采纳行星轮系传动而得名的,布料结构如图2-31。 行星绞边装置在织机两侧各安装一组。传动侧的一组可以沿筘幅方向调整安装位置,以适应面料筘幅的变幻。行星齿轮绞边装置依靠齿轮系传动筒管座自转和公转。公...
-
剪刀机构
剪刀机构的作用与分类:普通喷气织机剪刀机构可分为供纱侧剪刀机构与传动侧剪刀机构两部分。供纱侧剪刀的作用是每次引纬后及时剪断纬纱,以便下一次引纬。传动侧剪刀的作用是从布边上剪除多余纬纱,使布边整齐美观。 剪刀按驱动方式可分为机械式与电动式两类。 1.机械式剪刀机构 (1)供纱侧的剪刀机构(左侧):此机构安装在胸梁上的滑座上。每次引纬后剪断面料和主喷嘴相连的纬纱,以便下一次引纬。机构见图2-30(a)。 供纱侧剪刀的驱动方式: 主轴上的剪刀凸轮转动,推动剪刀摇臂拉动剪刀连杆,驱动剪刀动刃动作。在每次打纬...
-
传动与制动系统
一、作用 织机主传动的作用,是将电动机的转动通过传动机构传递给主轴及其相关休闲部件,以实现织机的各种动作。制动装置的作用则是在织机接到停机指令后,使织机及时在预定的位置处停止运转。 二、形式 各种喷气织机因其总体布局及结构设计的不同,有不同的传动系统及不同特色的启、制动机构。随着微电子技术的进展,织机的自动化与智能化程度日益提高,其传动与制动机构也随之发生相应的变幻。下面将几种主要的传动和制动机构作一介绍。 1.超启动电动机、电磁制动器传动和制动系统 (1)传动:传动采纳能够使织机启动时迅速达到额定...
-
毛圈织造系统
喷气毛巾织机,是在喷气织机的基础上增添起毛圈机构与上织轴机构构成的。为了满足织造毛巾面料的工艺要求,喷气毛巾织机的卷取机构多数是可以实现自动变纬密卷取的。 一、起毛圈机构 毛巾布料普通有3纬起圈与4纬起圈两种起圈工艺。所谓3纬起圈就是以3纬为一个起圈纬循环,在一个起圈纬循环的前两纬时,新打入的纬纱和织口保持肯定的距离,该距离的大小决策起毛圈的高低,在打第3纬时3根纬纱夹持着毛经沿地经被打入织口,毛经在织口与3根新纬纱形成的两个夹持点的作用下被拥起,而形成毛圈。4纬起圈原理相同。 起毛圈机构有挪移织口与变...
-
卷取机构
卷取机构的作用是根据布料对纬密的要求,将已经织好的布料及时定量地引离织口,卷到卷取辊上,使织口位置不会因引入的新纬纱而变幻,从而保证织造生产能够延续进行。 一、卷取机构的分类和工艺要求 1.分类 按休闲性质可分为间歇式与延续式两大类。 按传动性质可分为机械式与电子式两大类。 机械间歇式卷取机构,由于它的间歇动作会引起传动件之间产生较大的冲击磨损,所以不被高速织机所采纳。在高速的无梭织机上,广泛采纳的是机械延续式卷取机构,现在越来越多的喷气织机采纳电子式延续卷取机构。 2.卷取的工艺要求 (1)卷...
-
送经机构
赠经机构的作用是根据布料组织对纬密大小的要求,在织造过程中及时赠出定量的且具有肯定张力的经纱,以维持织造生产的延续进行。 在织造过程中,织轴从大到小变幻时经纱张力均匀一致,是衡量赠经机构性能的主要标志。 而经纱张力的大小与稳定性,在很大的程度上取决于赠经量的大小。 面料的某些织疵如云织、长短码等的产生,就是由于赠经不匀而造成的。云织是由于短片段的赠经不匀造成的,长短码是由于长片段的赠经不匀造成的。 机械赠经机构结构较复杂,连接杆件多,机件的惯性力及摩擦力等都会影响赠经与张力操纵的灵敏度与准确性。赠经机...
-
打纬机构
打纬机构的作用是将已引入梭口的纬纱打入织口,以形成预期的面料。 1.打纬机构应满足的条件 (1)在保证纬纱能顺利飞过梭口的前提下,筘座动程完量的小,这样可减轻对经纱的摩擦。 (2)当钢筘打纬的瞬时速度为零时,加速度达到大,以提高打纬力;筘在后死心附近时的速度完量低,以利于引纬。 (3)在满足打纬力前提下,筘座分量要轻,刚性要好,以利于提高织机转速。 打纬机构的种类: 通常打纬机构有四连杆打纬,六连杆打纬与共轭凸轮打纬三种类型,图2-17为三种机构的示意图。 对于连杆式打纬机构,它的休闲特性取...
-
开口机构
开口机构是织机五大机构之一,是形成面料所必需的重要机构。它的任务是根据面料组织的要求,依次将穿入各页综框上的经纱分成上下两层以形成梭口,待纬纱引入后将梭口闭合,使经、纬纱形成交错状。 喷气织机的开口机构有:曲柄连杆开口、凸轮开口、多臂开口与提花开口。曲柄连杆开口机构只能用于织制平纹面料,普通为4页综框,目前喷气织机较少采纳。凸轮开口机构多可配8页综框,根据配置凸轮种类的不同,可以织平纹、斜纹、缎纹与灯芯绒等布料。多臂开口机构多可配16页综框,可织小提花布料,适宜的布料品种较多。提花开口机构有1344针、26...
-
引纬机构
7.气流操纵阀 喷气织机用的气流操纵阀有机械式与电磁式两种形式,是操纵主辅喷嘴喷射定时的执行元件。要求其具有较高的开闭频率、高速响应特性。 (1)机械式气流操纵阀[图2-11(a)]:早用在喷气织机上的气流操纵阀是机械阀,靠凸轮来尽成气流操纵阀的开闭,没有自调功能,调整不方便且易磨损、寿命短,目前在喷气织机上已很少使用。 (2)电磁式气流操纵阀[图2-11(b)]:由于电磁式气流操纵阀具有受控性较好,动作灵敏,调节容易,使用寿命长等优点,已在喷气织机上得到广泛应用。 电磁阀的开启时间为(8.8±0.4...
-
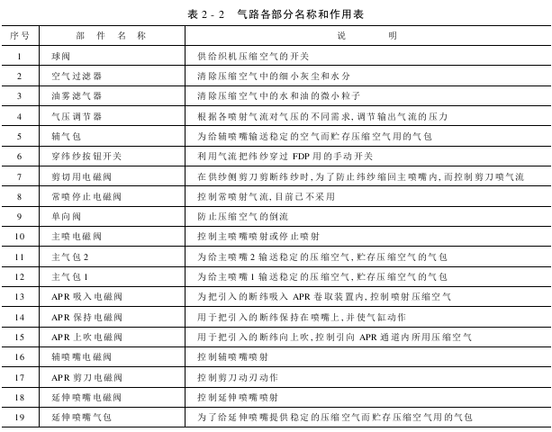
引纬机构
1.气源净化 为保证喷气织机的良好运转,供给织机的压缩空气的质量极为重要。从压缩机输出的压缩空气中含有一些水分、油滴与灰尘,如直接用于引纬会引起主辅喷嘴及管路中附着物逐渐增添,气流沿程压力损失增大,造成能耗增添,严峻时会造成气路阻塞;引起电磁阀动作灵敏度下降,影响动作定时的精确性;引起调压阀灵敏度降低,影响引纬气压的稳定;引起零件生锈,污染纺纱线,产生疵点,影响布料下机一等品率。因此,压缩空气需经气源净化装置处理,滤掉粒度较大的各种杂物后,才干用于引纬。经气源净化装置处理过的压缩空气,也并非非常纯净,仍旧含...









