阻燃面料技术 第136页
-
阻燃剂采购商对阻燃剂的要求
阻燃剂采购商对阻燃剂的要求不同的需求,不同的商家,不同的行业,不同的用途对阻燃剂有不同的要求。我们一直秉承品质为先、诚心待客、用心做事的理念,希望长期服务于每一位客户。我们总结了2014下半年与我司合作的商家在采购阻燃剂的时候对阻燃剂的基本要求。1.具有耐候性;价格低廉2.阻燃剂的分解温度要与聚合物的热分解温度相适应,以发挥阻燃效果,而不能在塑料加工成型时分解,以免分解产生的气体污染操作环境和使产品变色。3.阻燃剂要具有持久性(耐久性),其阻燃效果不能在材料使用期间消失4.阻燃剂不损害聚合物的物理机械性能5.阻燃...
-
皮革阻燃原理及处理
皮革阻燃原理及处理近年来,随着科技的发展和人们生活水平的提高,皮革制品的应用范围越来越广。如用到皮革的飞机、汽车、火车内装饰及座垫,皮革同样是可燃物,也需具备一定的阻燃性。皮革阻燃评价方法皮革可燃性的评价通常采用垂直燃烧试验法和需氧指数试验法!虽然这两种方法还存在一定的局限性!但还是行之有效的"而且在%定程度上可以相互弥补。垂直燃烧试验法具体测试方法参见美国皮革化学家协会关于防火性能的标准即简单地说"它是一种点燃燃烧试验。其目的是测出当燃烧源移去后火焰熄灭所需的时间以及余烬完全熄灭所需要的时间...
-
纺织物的阻燃性和燃烧性
纺织物的阻燃性和燃烧性纺织物具有燃烧性能为了给纺织物附加防火功能所有纺织物也附加了阻燃性能。一:各种纺织物的燃烧性能易燃性纤维:棉、粘胶纤维和醋酯纤维可燃性纤维:腈纶、羊毛、聚酰胺纤维、聚酯纤维和蚕丝变性合成纤维:聚氯乙烯纤维、变性聚丙烯腈纤维为难燃性纤维不燃性纤维:石棉、玻璃纤维及金属纤维。二:影响纺织物燃烧性能的因素化学组成:氢、氮以及阻燃元素的含量等;分子结构:即纺织物的组织结构炭化倾向:纤维材料在高温作用下裂解出可燃性气体越少,固体炭化残渣量越多,燃烧性越差;纺织物组织和重量:组织越紧密,纺织物越不易燃烧...
-
一些塑料的指数
一些塑料的指数氧指数:是指试样像蜡烛状持续燃烧时,在氮氧混合气流中所必须的低氧含量。氧指数越高,燃烧越难。ABS燃烧速度:25.4~50.8(mm/min)氧指数:18.8%聚甲基丙烯酸甲酯燃烧速度:15.2~40.6(mm/min)氧指数:17.3%聚乙烯燃烧速度:7.6~30.5(mm/min)氧指数:17.5%尼龙燃烧速度:缓燃(mm/min)氧指数:24.3%聚碳酸酯燃烧速度:缓燃(mm/min)氧指数:26.0%聚丙烯燃烧速度:17.8~40.6(mm/min)氧指数:17.4%聚苯乙烯燃烧速度:12....
-
纺织品防火阻燃布料加工生产标准
纺织品防火阻燃布料加工生产标准防火阻燃材料研究开发纺织品阻燃技术,经营纺织品阻燃剂和布料阻燃加工,本着以人为本,互惠互利的原则,以满足客户需要为己任,为出口厂家提供质量保证的产品和良好的技术服务。经过多年的研究和实践,对于纺织品的阻燃,满足客户各类阻燃防火的需要,能达到各国阻燃防火标准,达到国内公共娱乐场所纺织物的消防标准。产品包含纺织,印染,木材,纸张,消防等多个行业。可做英,美,德,法,日等多国出口标准阻燃业务。为方便部分客户的特殊要求,另推出纺织品防水,防污,防油,遮光,防螨,抗菌,防霉,抗静电,防臭,涂层...
-
阻燃面料标准GB8965.1-2009
阻燃面料标准GB8965.1-2009阻燃面料阻燃标准GB8965.1-2009面料阻燃性能项目和指标 测试项目 防护等级 指标 洗涤次数...
-
全棉阻燃平纹和全棉阻燃纱卡的区别和阻燃标准
全棉阻燃平纹和全棉阻燃纱卡的区别和阻燃标准全棉阻燃平纹是三原组织中简单的一种,由经纬纱一上一下交错而成;纱卡是卡其的一种,卡其是斜纹织物,品种按所用经纬纱分为,线卡(经纬纱均股线)、半线卡(经向股线,纬向单纱)、纱卡(经纬均为单纱)。线卡采用2/2右斜组织织制,正反面斜纹纹路均很明显,又称双面卡;半线卡采用3/1右斜组织织制,纱卡采用3/1左斜组织织制。半线卡和纱卡都是单面卡。卡其所用原料主要有纯棉、涤棉等,这种织物结果紧密厚实,纹路明显,坚牢耐用4HLECCTDH一、UL标准UL是英文保险商试验所(UNDERW...
-
IEC阻燃等级标准及等级
IEC阻燃等级标准及等级电缆涉及火灾安全的主要技术指标是CO2电缆的阻燃性、烟雾的密度和气体的有毒性。美国防火标准较关注前两个问题,但是欧洲和美国对火灾安全有着完全不同的观点。美国传统的概念认为:火灾的根源在于一氧化碳(CO)毒气的产生以及其后的燃烧过程中CO转化为CO2的热释放,因此,控制燃烧过程中的热释放量可减少火灾的危害。欧洲传统以来深信:在燃烧中产生的卤酸(HCL)释放量、气体腐蚀性、烟雾浓度及气体毒性是决定人们能否安全脱离火灾现场的主要因素。IEC阻燃等级为了评定线缆的阻燃性能优劣,国际电工委员会分别制...
-
B级阻燃标准和B1级阻燃标准不同之处?
B级阻燃标准和B1级阻燃标准不同之处?其实B1级已经成为历史,B1级阻燃标准是GB8624-1997《建筑材料燃烧性能分级方法》里的说法。其实根据国家GB8624-2006新标准,GB8624-2006已经取消B1等级阻燃标准。GB8624-2006的等级分类为A1、A2、B、C、D、E、F这7个等级。相信许多生产厂商都有接触过客户要求达到GB8624标准中的B1级,也有的要求达到GB8624标准中的B级,那么B级和B1级阻燃标准有什么不同?自2007年3月1日起,对于已按照该标准旧版GB8624-1997检验的...
-
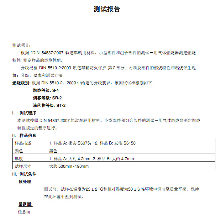
中文阻燃测试报告
中文阻燃测试报告...


